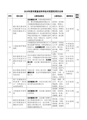
1月16日,全国建设科学技术领域的最高奖项——华夏建设科学技术奖2018年度获奖项目揭晓。我校7项成果(第一完成单位4项)荣获2018年度华夏建设科学技术奖,其中一等奖1项、二等奖3项、三等奖3项,获奖总数在全国高校中仅次于清华大学和同济大学,创历史最好成绩。


获奖成果中,我校作为第一完成单位,环能学院袁冬海副教授作为第二完成人的成果“城市重污染水体生境改善与生态修复关键技术与装备”获一等奖。
我校作为参与完成单位,建筑学院汤羽扬教授参与完成的“大遗址保护规划规范”、土木学院张国伟副教授参与完成的“既有建筑再生改造安全性提升关键技术创新与应用”、环能学院牛润萍副教授参与完成的“组合模块式相变蓄热供暖系统研究及应用”分别获二等奖。
我校作为第一完成单位,土木学院张蕊教授主持完成的“基于交通枢纽内部疏散‘薄弱点’分析的行人运动状态研究”、建筑学院汤羽扬教授主持完成的“文物建筑开放导则”、测绘学院邱冬炜副教授主持完成的“超高层建筑施工安全智能监控关键技术与应用”分别获三等奖。
据悉,华夏建设科学技术奖是建设系统以社会力量办奖形式设立的建设行业科学技术奖,旨在奖励在建设行业工作中有重要贡献的组织和公民,促进科技成果向生产力转化,提升住房和城乡建设行业的整体水平。华夏建设科学技术奖与鲁班奖、绿色建筑创新奖等齐名,是全国建设科学技术领域的最高奖项。2018年度共有141个项目获华夏建设科学技术奖,其中一等奖21项,二等奖44项,三等奖76项。